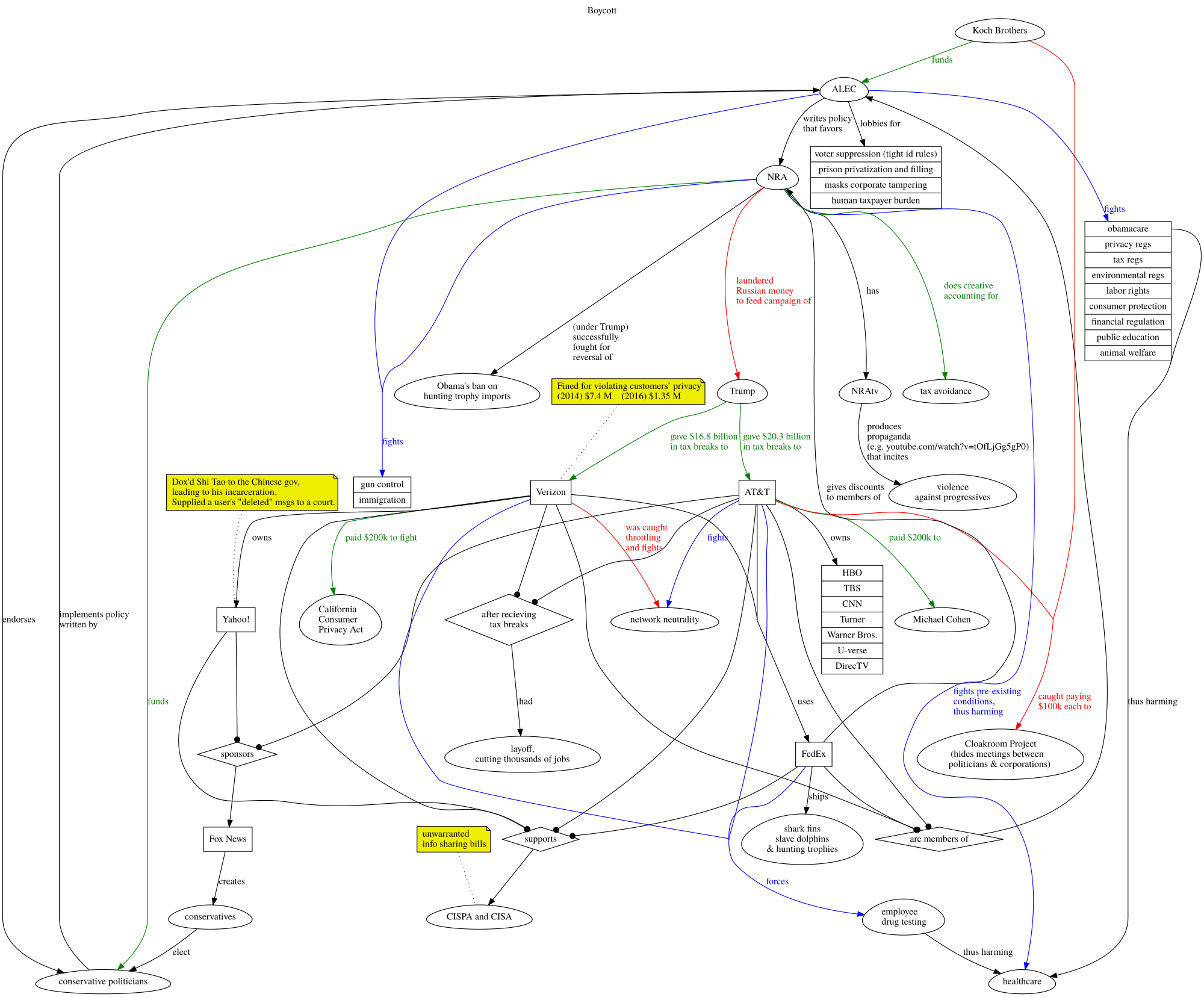
Political activity of AT&T, Verizon/Yahoo, FedEx
by zaqobnkg - uploaded on July 11, 2018, 2:37 pm
Relationship diagram showing the political activity of:
AT&T
Verizon - Yahoo
Koch Brothers
Federal Express
ALEC
NRA
Fox News
Donald Trump
Log into OpenClipart
- Tags
- remix+304017 AT&T Verizon Yahoo Koch Brothers Federal Express FedEx ALEC NRA Fox News Donald Trump
- Safe for Work?
- Yes
0 Comments. Please login to comment or add your own remix.